学校要闻
  为培养我院学生实践能力,加强学科知识运用。经过严格选拔,经信管理系组织优秀学生团队参加“邮储银行杯”第九届全国大学生网络商务创新应用大赛,本次大赛由工业部和信息化部指导、教育部支持、中国互联网协会主办、中国邮政储蓄银行协办的全国性大学生互联网公益赛事。


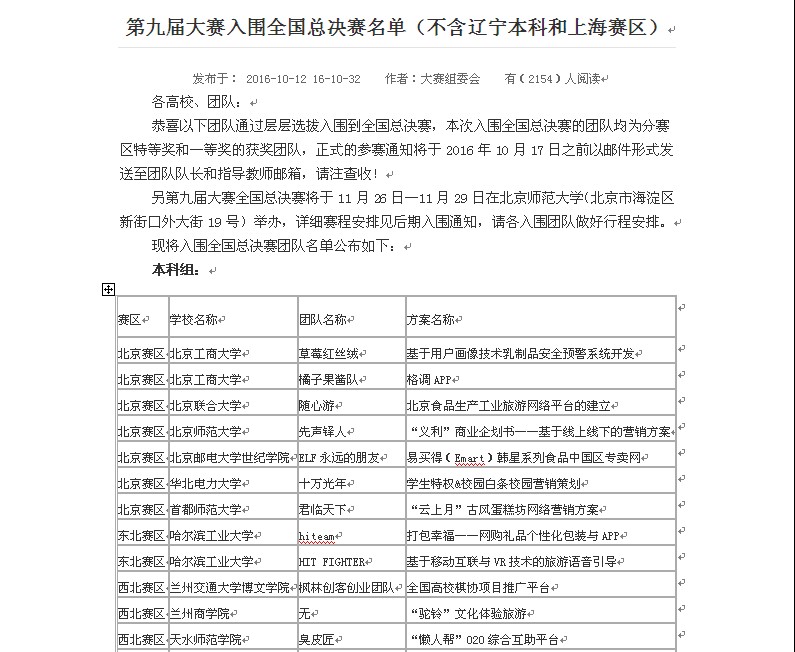
  整个比赛历时五个多月,经过了西北赛区初赛、复赛以及决赛三个环节。由经信管理系刘德光老师和宋国军老师指导的,枫林创客团队-张杰【队长】、李宗润、狄力超、吴敏、漆仁娟等五位同学负责的参赛项目“全国高校棋协项目推广平台”获得【西北赛区】“一等奖”。接下来,他们将于2016年11月26日在北京师范大学参加全国总决赛,祝愿他们在接下来的比赛中再接再厉,再创佳绩。


                                                                                                                              经信管理系

                                        20161014

上一篇:学院党委召开党务工作会议

下一篇:学院科技处组织2016年甘肃省教育厅高等学校科研项目结项评审会

返回顶部