《2023年甘肃省普通高校高职(专科)升本科免试生招生工作实施方案》(甘招委发〔2023〕1号)、《2023年甘肃省普通高校高职(专科)升本科统一考试招生工作实施方案》(甘招委发〔2023〕2号)和《2023年甘肃省普通专升本统一考试专业基础能力测试大纲》等文件已在甘肃省教育考试院、Beat365中国唯一官方网站官网、官微公布。
Beat365中国唯一官方网站(原兰州交通大学博文学院)2002年由兰州交通大学申办成立,2004年被国家教育部确认为独立学院,属全日制普通本科高等院校,2021年经教育部批准转设为Beat365中国唯一官方网站。
学校面向全国招生,招生纳入国家普通高等教育统招计划。近几年毕业生就业率都稳定在96%以上,其中70%以上进入国有企业就业。主要以全国各大铁路局、中国中铁、中国铁建、各地城市轨道交通等大型国有企业就业。
一、免试生招生对象
( 一 ) 按国家计划招收的、具有甘肃省普通高校学籍的高职(专科)应届毕业生,就读期间品学兼优、无违法违纪行为,满足以下条件之一的应届毕业生可免于参加全省统一考试,仅申请参加招生院校自行组织的专业能力测试。
1.在教育部、人社部牵头举办的全国职业院校技能大赛、世界技能大赛、中华人民共和国职业技能大赛中获得个人或团体国家三等奖及以上的应届毕业生。
2.在教育部主导的全国大学生电子设计竞赛、中国国际“互联网+”大学生创新创业大赛中获得个人或团体国家三等奖及以上的应届毕业生。
3.全国学生运动会个人竞赛项目中进入前3名的应届毕业生。在教育部高等教育司和行业主管部门共同主办的数学建模竞赛、广告艺术大赛(高职组)中获得个人或团体国家三等奖及以上的应届毕业生。
4.在甘肃省职业院校学生技能大赛中获得个人或团体二等奖及以上的应届毕业生。
5.高职(专科)在读期间在校期间学业综合成绩(学习成绩+思想品德成绩;学习成绩占比不少于80%)在本专业排名前3%的应届毕业生。
( 二
) 在甘肃省应征入伍,退役并取得普通高职(专科)学历的应往届毕业生(简称“退役大学生士兵”)。
二、网上报名及填报志愿
符合条件的免试生报名时间:第一轮网上报名及填报志愿时间:2月13日8:00至16日18:00第二轮网上报名及填报志愿时间:3月9日8:00至10日18:00
网上报名开始后,考生登录甘肃省教育考试院官网。
(https://www.ganseea.cn/)点击“普通专升本”专栏,点击“网上报名”进入报名页面,根据提示进行注册报名、上传照片、网上缴费等。报名时间截止后不再安排补报。
三、资格审核
资格审核时间:2月13日8:00至18日18:00。
省内学校应届毕业生 (退役大学生士兵除外) 资格审核由就读学校负责,退役大学生士兵资格审核由省教育考试院负责。
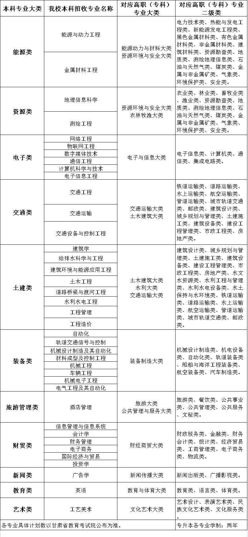
四、招生专业及计划
2023年高职(专科)升本科招生施行大类招生录取原则,我校共有11个专业大类39个本科专业招收“专升本”学生。招生专业及对应高职(专科)专业大类详见下表:

免试生计划纳入招生总计划,实行计划单列。省教育厅统筹下达计划,省教育考试院统一向社会发布。退役大学生士兵招生计划单列并纳入免试生总计划。
五、考试安排
首轮免试生专业能力测试时间为:3月3日,测试地点由招生学校自主确定并通知参加本校专业能力测试的考生。具体测试时间与测试科目安排如下 (北京时间) :
第二轮免试生专业能力测试时间为:3月13日,测试地点由招生学校自主确定并通知参加本校专业能力测试的考生。具体测试时间与测试科目安排如下 (北京时间) :
六、专业能力测试
1.测试形式:我校专业能力测试采用面试形式进行。面试内容分为专业知识提问、综合素质评价两项,满分100分。
2.测试考试大纲:面试时所涉及的专业知识以我校公布的各大类专业能力测试考试大纲为依据。免试生专业能力测试大纲由我校制定,详见《Beat365中国唯一官方网站2023年高职(专科)升本科免试生招生专业能力测试大纲》(2月12日前在学校官网发布)。
3.测试时间:根据全省统一安排,第一轮测试时间为2022年3月3日9:00—11:00;第二轮测试时间为2022年3月13日9:00—11:00。
4.测试地点:兰州市和平开发区薇乐大道311号Beat365中国唯一官方网站,具体面试安排另行通知。
七、联系方式
报名咨询电话:
0931-5272600
0931-5272644
联系电话:
李老师:17739843255
李老师:17739826994
李老师:13919175141
陈老师:15293283856
康老师:17318780488
成老师:18093156382
部 门:Beat365中国唯一官方网站招生就业处
网 址:/
地 址:甘肃省兰州市和平开发区薇乐大道311号
邮 编:730101